This discussion has been locked.
You can no longer post new replies to this discussion. If you have a question you can start a new discussion

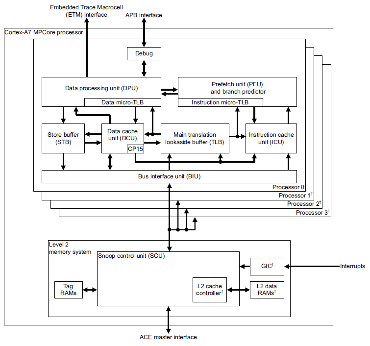
Cortex-A7 contains MMU I want ask the MMU is contained in which part of the diagram?

Cortex-A7 contains MMU I want ask the MMU is contained in which part of the diagram?

Because in the CA7 block diagram doen't have a MMU part, so I think it is contained in which part.

CA7_diagram.PNG
0