Arm Community
Arm Community
  • Site
  • User
  • Site
  • Search
  • User
  • Groups
    • Research Collaboration and Enablement
    • DesignStart
    • Education Hub
    • Innovation
    • Open Source Software and Platforms
  • Forums
    • AI and ML forum
    • Architectures and Processors forum
    • Arm Development Platforms forum
    • Arm Development Studio forum
    • Arm Virtual Hardware forum
    • Automotive forum
    • Compilers and Libraries forum
    • Graphics, Gaming, and VR forum
    • High Performance Computing (HPC) forum
    • Infrastructure Solutions forum
    • Internet of Things (IoT) forum
    • Keil forum
    • Morello Forum
    • Operating Systems forum
    • SoC Design and Simulation forum
    • 中文社区论区
  • Blogs
    • AI and ML blog
    • Announcements
    • Architectures and Processors blog
    • Automotive blog
    • Graphics, Gaming, and VR blog
    • High Performance Computing (HPC) blog
    • Infrastructure Solutions blog
    • Innovation blog
    • Internet of Things (IoT) blog
    • Operating Systems blog
    • Research Articles
    • SoC Design and Simulation blog
    • Tools, Software and IDEs blog
    • 中文社区博客
  • Support
    • Arm Support Services
    • Documentation
    • Downloads
    • Training
    • Arm Approved program
    • Arm Design Reviews
  • Community Help
  • More
  • Cancel
Arm Community blogs
Arm Community blogs
Architectures and Processors blog Errors in the Definitive Guide for ARM Cortex-M book series
  • Blogs
  • Mentions
  • Sub-Groups
  • Tags
  • Jump...
  • Cancel
More blogs in Arm Community blogs
  • AI and ML blog

  • Announcements

  • Architectures and Processors blog

  • Automotive blog

  • Embedded blog

  • Graphics, Gaming, and VR blog

  • High Performance Computing (HPC) blog

  • Infrastructure Solutions blog

  • Internet of Things (IoT) blog

  • Operating Systems blog

  • SoC Design and Simulation blog

  • Tools, Software and IDEs blog

Tell us what you think
Tags
  • Cortex-M
Actions
  • RSS
  • More
  • Cancel
Related blog posts
Related forum threads

Errors in the Definitive Guide for ARM Cortex-M book series

Joseph Yiu
Joseph Yiu
January 31, 2016
31 minute read time.

Embarrassing to say, but just like any other technical documentation, there are a few errors in my books on Arm Cortex-M. Over the years I have learn a lot from my mistakes, but it is still impossible to catch all of the errors before the books are printed. In this document I summarize the errors I am aware of. This document will be updated from time to time as and when issues are found.

I hope you enjoy the books.

regards,

Joseph

Note: The page numbers are referring to the pages on paper copies. Some of the errors spotted in the early version of the the book are already fixed in some of the newer prints / electronic copies.

Definitive Guide to Arm Cortex-M23 and Cortex-M33 Processors, 1st edition

Page Descriptions
86

Figure 4.1

"Cortex-4" should be "Cortex-M4"

98

Typo near top of the page "The PRIMASK, FAULTMASK, and BASEPRI registers:"

PRIMARK -> PRIMASK

99

Typo in the code near top of the page (PRIMARK -> PRIMASK):

x = __get_BASEPRI(); // Read BASEPRI register
x = __get_PRIMASK(); // Read PRIMASK register
x = __get_FAULTMASK(); // Read FAULTMASK register

100

Table 4.4

Two typos in SPSEL description:

"Stack Pointer select - Selects between Main Stack Pointer (MSP) or Process Stack Pointer (PSP) in Thread mode:

- If this bit is 0 (default), the MSP is selected.

- if this bit is 1, the PSP is selected.

In Handler mode, the MSP is always selected and this bit is 0 - writing to this bit is ignored."

110

Section 4.2.4

Typo in the following line: "-Secure stack pointers (MPS_S, PSP_S)"  MPS_S should be MSP_S.

113

Section 4.3.1 Memory Map

By default, the 4GB address space of Cortex-M processors is partitioned into a number of memory regions, as shown in Fig. 4.21.

should be

By default, the 4GB address space of Cortex-M processors is partitioned into a number of memory regions, as shown in Fig. 4.19.

162

Table 5.22, last row. "Read" should be "Write".

STRD     Rt, Rt2, [Rn, #imm8]

Doubleword write

memory[Rn+imm8<<2]= {Rt2,Rt}

Address must be word aligned.

-1020 <= Offset <=1020

163

Table 5.23, last 3 rows. "Read" should be "Write". 

STR        Rt, [SP, #offset]

Word write. memory[SP+#imm12]=Rt

Not available in Armv8-M baseline.

-255 <= offset <= 4095

STRH     Rt, [SP, #offset]

Halfword write. memory[SP+#imm12]=Rt

Not available in Armv8-M baseline.

-255 <= offset <= 4095

STRB     Rt, [SP, #offset]

Byte write. memory[SP+(#imm8<<2)]=Rt

Not available in Armv8-M baseline.

-255 <= offset <= 4095

178

Table 5.38, first row.

LDAEXB  Rt, [Rn]

Reads byte with an exclusive access from memory location Rn

Rt = memory[Rn]

Rt must not be SP/PC

Rn must not be PC

Third row

LDAEX   Rt, [Rn]

Reads word with an exclusive access from memory location Rn

Rt = memory[Rn]

Same as above

 

191

Table 5.47. In SXTH and UXTH, "byte" should be "half word"

Instruction

Description

Restriction

SXTB  Rd, Rm

Signed extend byte data into word

Rd = signed_extend(Rm[7:0])

Rd and Rm are low registers only

SXTH  Rd, Rm

Signed extend half word data into word

Rd = signed_extend(Rm[15:0])

Same as above

UXTB  Rd, Rm

Unsigned extend byte data into word

Rd = unsigned_extend(Rm[7:0])

Same as above

UXTH  Rd, Rm

Unsigned extend half word data into word

Rd = unsigned_extend(Rm[15:0])

Same as above

192

Table 5.48. In SXTH and UXTH, "byte" should be "half word", and the source register bit fields for the UXTH instruction are incorrect. The correct descriptions are as follow:

Instruction

Description

Restriction

SXTB  Rd, Rm {,ROR #n}

(n = 0/ 8 / 16/ 24)

Sign extend byte data into word

Rd = sign_extend(Rm[7:0]) ; no rotate

Rd = sign_extend(Rm[15:8]) ; n = 8

Rd = sign_extend(Rm[23:16]) ; n = 16

Rd = sign_extend(Rm[31:24]) ; n = 24

 

SXTH  Rd, Rm {,ROR #n}

(n = 0 / 8 / 16/ 24)

Sign extend half word data into word

Rd = sign_extend(Rm[15:0]) ; no rotate

Rd = sign_extend(Rm[23:8]) ; n = 8

Rd = sign_extend(Rm[31:16]) ; n = 16

Rd = sign_extend(Rm[7:0], Rm[31:24]) ; n = 24

 

UXTB  Rd, Rm {,ROR #n}

(n = 0 / 8 / 16/ 24)

Unsign extend byte data into word

Rd = unsign_extend(Rm[7:0]) ; no rotate

Rd = unsign_extend(Rm[15:8]) ; n = 8

Rd = unsign_extend(Rm[23:16]) ; n = 16

Rd = unsign_extend(Rm[31:24]) ; n = 24

 

UXTH  Rd, Rm {,ROR #n}

(n = 0 / 8 / 16/ 24)

Unsign extend half word data into word

Rd = unsign_extend(Rm[15:0]) ; no rotate

Rd = unsign_extend(Rm[23:8]) ; n = 8

Rd = unsign_extend(Rm[31:16]) ; n = 16

Rd = unsign_extend(Rm[7:0], Rm[31:24]) ; n = 24

 

205

Table 5.60, first row (table header), "true" should be "then"

IT block (each of <x>, <y> and <z> can either be T (then) or E (else)

207

Figure 5.18. Typo in the label on top left

"PC (address of the TBB instruction)" should be "PC (address of the TBH instruction)"

220

Typo in 5.16.2 : CPACR Address in the following bullet "0xE002ED880" should be "0xE002ED88"

The Non-secure version of the CPACR can be accessed by both Secure and Non-secure
software. Secure software can access this register using the Non-secure alias address
(SCB_NS->CPACR at address 0xE002ED88) and Non-secure software can access the
same register using SCB->CPACR at address 0xE000ED88.

223

Table 5.72 "Accumulate" in the description of VNMLS should be Subtract.

VNMLS    Sd, Sn, Sm

Floating point Multiply Subtract with negation
Sd=-(Sd - (Sn * Sm))
234

Table 5.80 Description of MCRR and MCRR2 is incorrect.

It should be "Transfers 64 bits from two processor registers to a coprocessor register (opcode 1 is 4 bits)"

255

Table 6.4

For "Devices (0xC0000000 - 0xDFFFFFFF)", the second column (Memory/Device type) should be "Device-nGnRE".

309

8.4.3 (above starting of 8.4.4)

The PC would also be updated to the starting address of the exception handler and the LR would be updated with a special value, called
EXC_RETURN (see Section 8.10).

324

Table 8.12

Missing “Non-secure” in the register name in the last row:

16-495

Interrupt #0 - #479

NVIC Interrupt Target Non-secure State Register (ITNS)

342

Middle of the page

"As shown in Table 9.3, the IRQn_Type uses negative values for system exceptions, value zero and positive values for interrupts."

(Technically 0 is not classified as a positive number hence the correction).

350

Last paragraph above table 9.10. Copy and paste error:

"CMSIS-CORE provides the following functions for accessing the Interrupt Target Non-secure registers:"

354

Table 9.15

System Handler Priority Registers:Register symbol SHP should be SHPR.

SCB->SHP[0] to SCB->SHP[1] or SCB->SHP[11] should be SCB->SHPR[0] to SCB->SHPR[1] or SCB->SHPR[11]

------

"Handle" -> "Handler" in SHCSR description

0xE000ED24 | System Handler Control and State Register | SCB->SHCSR | For controlling fault exceptions (e.g., enable / disable) and for the status of  system exceptions.

355

Section 9.3.3 heading:

System Handler Priority Registers (SCB->SHB[n]) should be

System Handler Priority Registers (SCB->SHBR[n])

362

Typo (PRIMARK -> PRIMASK) in the following:

"Please note, the masked priority levels of the Non-secure PRIMASK_NS, FAULTMASK_NS, and BASEPRI_NS (is) are affected by the PRIS (Prioritize Secure Exceptions)
control bit in the Application Handler Control and State Register (AIRCR.PRIS)."

363

In the following paragraph in section 9.4.1:

"When using interrupt masking registers when writing software, instead of just setting an
interrupt masking register before entering the critical code and clearing the register afterward,
it is often necessary to use a read-modify-write sequence."

"read-modify-write" should be changed to "save-operate-restore".

385

Section 10.2.3, typo in 4th paragraph: "SCB_NS->SCB" should be "SCB_NS->SCR"

"When TrustZone is implemented, Secure privileged software is also able to access the Non-secure privileged view of this register using SCB_NS->SCR (address 0xE002ED10)."

402

10.4.2.6 Ambiguous sentence:

"For example, if you use a voltage source with a higher voltage than required you will need to reduce the voltage and, by so doing, often waste power."

should be changed to:

"For example, if you use a voltage source with a higher voltage than required, you will need to reduce the voltage. Otherwise, the system could be wasting power."

403

10.4.2.10: "Skew" should be "slew"

"Some microcontrollers have programmable I/O port options to control the drive strength (i.e. the electrical current supported by the I/O pins on the chip) and the slew rate. Depending on the devices connected to the I/O pins, the power consumption of the I/O interface logic can be reduced by having a lower drive strength or a slower slew rate configuration. "

405

Table 10.7 fourth row

SCB->SHP[n] should be SCB->SHPR[n]

------

Table 10.7 last row

The register name should be System Handler Control and State Register,

407

Table 10.8

SCB->SHP[n] should be SCB->SHPR[n]

412

Section 10.5.5.3 Typo in CCR - BFHFNMIGN bit description

"MemMenage fault" should be "MemManage fault"

414

Table 10.13, description for EXTEXCLALL - Only value of 0 is the default. Value of 1 isn't.

"When this bit is 0 (default), only the exclusive access to the sharable memory can utilize the exclusive access sideband signals (this enables the use of a global exclusive access monitor, see Section 6.7).
When this bit is 1, all exclusive access utilizes the exclusive access sideband signals."

414

Table 10.13

Row 4 (below EXTEXCLALL): bit 38:13 should be 28:13

425

Section 11.2.3.4 Typo in code. ("!=" should be "==" in the line that "Waits until the SysTick is reloaded)

    unsigned int start_time, stop_time, cycle_count;
    SysTick->CTRL = 0; // Disables SysTick
    SysTick->LOAD = 0xFFFFFFFF; // Sets the Reload value to maximum
    SysTick->VAL = 0; // Clears the current value to 0
    SysTick->CTRL = 0x5; // Enables the SysTick, uses the processor clock
    while(SysTick->VAL == 0); // Waits until the SysTick is reloaded
    start_time = SysTick->VAL; // Obtains the start time
    function(); // Executes the function to be measured
    stop_time = SysTick->VAL; // Obtains the stop time
    cycle_count = start_time – stop_time; // Calculates the time taken

430

Section 11.3.3, there is a typo in the 2nd bullet, MSP should be PSP:

“In devices where there are multiple RAM regions that are not continuous you can configure the thread stack (using PSP) to one RAM region and the Handler stack to another.”

434

Table 11.9 Several typos in the descriptions. Corrected version below:

Function

Description

void __set_MSPLIM(uint32_t MainStackPtrLimit)

Sets the MSPLIM of the current security domain

uint32_t __get_MSPLIM(void)

Returns the MSPLIM of the current security domain

void __set_PSPLIM(uint32_t ProcStackPtrLimit)

Sets the PSPLIM of the current security domain

uint32_t __get_PSPLIM(void)

Returns the PSPLIM of the current security domain

void __TZ_set_MSPLIM(uint32_t MainStackPtrLimit)

Sets the MSPLIM_NS (available to Secure software only)

uint32_t __TZ_get_MSPLIM(void)

Returns the MSPLIM_NS (available to Secure software only)

void __TZ_set_PSPLIM(uint32_t ProcStackPtrLimit)

Sets the PSPLIM_NS of the current security domain (available to Secure software only)

uint32_t __TZ_get_PSPLIM(void)

Returns the PSPLIM_NS (available to Secure software only)

464

"Translation Lookup Buffer (TLB)" should be "Translation Lookaside Buffer (TLB)"

471

Section 12.2.5, typo in Non-shareable description:

Non-shareable: An update of data in a Non-shareable region by CPU #0 is not always
observable by any other bus masters in the system. This has the benefit of achieving a
higher performance, but if, at some stage, the data needs to be accessed by other bus
master(s), a software operation, such as cache clean, will be needed.

508

Near top of the page, there is missing text in the last bullet:

"Lockups can occur if:

  • …
  • The Vector fetches resulted in a bus error during the startup sequence."
532

Figure 14.15: Bit 6 (BFRDY) is missing from the figure.

535

Section 14.2.7, Table 14.8 FPCCR description.

The description of USER (bit 1) has two issues:

  • Reset value should be 0, not “00”
  • The description text is incorrect (a copy and paste error). It should be:
    • 0 = Processor was in privileged state when the floating-point stack was allocated.
    • 1 = Processor was in unprivileged state when the floating-point stack was allocated.
542

Beginning of section 14.4.4. "interrupt code" should be "interrupted code"

"If the interrupted code has a floating-point context and there is a floating-point operation inside the ISR, the deferred lazy stack process has to be carried out.  ...." 

546

Figure 14.24

Error in the CONTROL.FPCA after the exception return of the higher priority interrupt. The value of this bit should stay high because the first ISR has previously used the FPU. The correct diagram is shown below.

744

In the example code in section 18.6.5.1

The comments in the following code segment w swapped.

  // Secure base addresses

#define IOTKIT_SECURE_UART0_BASE        (0x50200000UL)

#define IOTKIT_SECURE_UART1_BASE        (0x50201000UL)

  ...

  // Non-secure base addresses

#define IOTKIT_UART0_BASE        (0x40200000UL)

#define IOTKIT_UART1_BASE        (0x40201000UL)

  ...

  // Secure peripheral pointers

  // Non-secure peripheral pointers

#define IOTKIT_UART0         ((IOTKIT_UART_TypeDef *) IOTKIT_UART0_BASE   )

#define IOTKIT_UART1         ((IOTKIT_UART_TypeDef *) IOTKIT_UART1_BASE   )

  ...

  // Non-secure peripheral pointers

  // Secure peripheral pointers

#define IOTKIT_SECURE_UART0  ((IOTKIT_UART_TypeDef *) IOTKIT_SECURE_UART0_BASE )

#define IOTKIT_SECURE_UART1  ((IOTKIT_UART_TypeDef *) IOTKIT_SECURE_UART1_BASE )

  ...

The Definitive Guide to ARM Cortex-M3 and Cortex-M4 Processors, 3rd edition

Page Descriptions
4

Typo at bottom of page: "Intellectualy Property" should be "Intellectual Property"

10 Typo near bottom of page: "a wide range of coins on software development/debug tools" should be "a wide range of choices on software development/debug tools"
38 Near bottom of page: "A timer is need to" should be  "A timer is needed to"
80

Bottom of the page: "the setting of LSB in branch targets is handled by the compiler automatically" should be "the setting of LSB in branch targets is handled by the development toolchain automatically"

(Note: In some tool chains this is handled by linker, and in some cases, e.g. gcc, the compiler invoke the linker and therefore the linking stage is hidden. So it is better to generalize by stating the toolchain handle this automatically.)

83

Typo at middle of page ("ERSR" should be "EPSR"):

The EPSR cannot be accessed by software code directly using MRS (read as

zero) or MSR

94

Table 4.7, second row

0x90000000 + 0x90000000, result should be 0x20000000 (not 0x30000000)

95 The statement "In most cases, the instructions for saturation arithmetic are mnemonic starting with “Q,” for example “QADD16". If saturation occurred, the Q bit is set; otherwise, the value of the Q bit is unchanged." is inaccurate.

The list of instruction that can set Q bit are QADD, QDADD, QSUB, QDSUB, SSAT, SSAT16, USAT, USAT16. Some other instructions start with Q (QADD8, QADD16, QASX, QSUB8, QSUB16, QSAX) and all instructions starting with UQ (UQADD8, UQADD16, UQSUB8, UQSUB16, UQASX, UQSAX) do not change the Q bit.

Therefore the statement should be changed to:

"In most cases, the instructions for saturation arithmetic are mnemonic starting with “Q,” for example “QADD16". If saturation occurred, the Q bit is set for the following instructions - QADD, QDADD, QSUB, QDSUB, SSAT, SSAT16, USAT, USAT16; otherwise, the value of the Q bit is unchanged."

95

4.3.3, first paragraph (or -> of)

For SIMD instructions with 16-bit data, bit 0 and bit 1 are controlled by the result of lower half-word, and bit 2 and bit 3 are controlled by the result of upper half-word.

100

Figure 4.20, the order of POP instructions should be inverted of the order in PUSH. The corrected diagram is shown below:

fig_4_20_stack_eg_1.jpg
108

Figure 4.26: Value in address 0x00 "Initial value of MPS" should be "Initial value of MSP"

Figure 4.26: Typo on BusFault row,  exception type should be 5, not 4.

126

Table 5.1: The directive for inserting instructions in GNU Assembler should be

".inst / .inst.n / .inst.w

E.g., .inst.n 0xBE00"

132 MVN description: Should be "Move NOT" rather than "Move negative"
135

In the paragraph under table 5.6

For example, if 0x83 is read in a LDRSB instruction, the value is converted into 0xFFFFFF83 before being placed in the destination register.

136

In the third paragraph in page 136 it should be

"If the floating point unit is present, the instructions in Table 5.10 are also available to perform LDR and STR operations to the registers in the floating point unit."

136

On Page 136, in the third paragraph, "cannot be used with R15(PC) or R14(SP)."

should be "... or R13(SP)."

139

On Page 139, in the fourth paragraph, "cannot be used with R15(PC) or R14(SP)."

should be "... or R13(SP)."

141

Table 5.16: The text in the description column reference "Rd", instead of "Rn".

141, 142

Table 5.17, first column header

"Example of Stack Operation" should be "Example of Multiple Load / Store for FPU registers".

149

Table 5.24, errors in comments for last two EOR instructions in the table

EOR Rd, Rn,#immed ; Rd = Rn ^ #immed

EOR Rd, Rn, Rm      ; Rd = Rn ^ Rm

151

REV16 mistyped as REVH:

REV reverses the byte order in a data word, and REV16 reverses the byte order inside a half-word. For example, if R0 is 0x12345678, in executing the following:

REV R1, R0

REV16 R2, R0

R1 will become 0x78563412, and R2 will be 0x34127856

152

REV16 mistyped as REVH:

REVSH is similar to REV16 except that it only processes the lower half-word and then sign extends the result. For example, if R0 is 0x33448899, running:

  REVSH R1, R0

R1 will become 0xFFFF9988.

153

Example for RBIT does not match descriptions:

For example, if R0 is 0xB4E10C23 (binary value 1011_0100_1110_0001_0000_1100_0010_0011), executing:

    RBIT R0, R0

R0 will become 0xC430872D (binary value 1100_0100_0011_0000_1000_0111_0010_1101).

154

Table 5.30, error in the operation descriptions in last two rows (AND should be XOR)

TEQ <Rn>, <Rm>

Test (bitwise XOR): Calculate XOR result between Rn and Rm. N bit and Z bit in APSR are updated but the XOR result is not stored. C bit can be updated if barrel shifter is used.

TEQ <Rn>, #<immed>

Test (bitwise XOR): Calculate XOR result between Rn and immediate data. N bit and Z bit in APSR are updated but the XOR result is not stored

158

Table 5.35 ("then" should be "than")

GT  Signed greater than   Z flag is cleared, and either both N flag and V flag are set, or both N flag and V flag are cleared (Z == 0 and N == V)

176

Table 5.49

Foot note 2 "Q bit is set when saturation occurs" is incorrect. This should be corrected to

"These instructions do not set Q bit."

178, 179

Table 5.53

Q bit is not set for the following instructions: QADD8, QADD16, QASX, QSUB8, QSUB16, QSAX,

UQADD8, UQADD16, UQSUB8, UQSUB16, UQASX, UQSAX

204

Table 6.6 Data on AHB bus for ARM7TDMI

Address, size Bits 31-24 Bit 23-16 Bit 15-8 Bit 7-0
0x1000, word Data bits[31:24] Data bits[23:16] Data bits[15:8] Data bits[7:0]
0x1000, half word Data bits[15:8] Data bits[7:0]
0x1002, half word Data bits[15:8] Data bits[7:0]
0x1000, byte Data bits[7:0]
0x1001, byte Data bits[7:0]
0x1002, byte Data bits[7:0]
0x1003, byte Data bits[7:0]
216

Typo in BITBAND macro in the bottom of the page

#define BIT BAND(addr,bitnum) ((addr & 0xF0000000)+0x02000000+((addr & 0xFFFFF)<<5)+(bitnum<<2))

218 to 219

Section 6.9 Memory access attributes

Last sentence in page 218 should be

"The Cacheable and Bufferable attributes are usually used by a cache controller, which specifies memory types and caching scheme, as shown in Table 6.11."

247 Figure 7.14 - "Entering the interrupt handler cause the active status to beset" should be "Entering the interrupt handler causes the active status to be set"
253

Table 7.9 CMSIS-Core symbol for Interrupt Priority Registers should be "IP", not "IR"

NVIC->IP[0] to NVIC->IP[239]

261

Table 7.17 Width of VECTPENDING and VECTACTIVE incorrect.

20:12 VECTPENDING

8:0 VECTACTIVE

Bit 21 and bit 9 are reserved.

(Same issue for page e130, table F.9)

265

7.10.1 PRIMASK

Typo near middle of the page: "PRIMARK" should be "PRIMASK"

"In assembly language programming, you can change the value of PRIMASK register using CPS (Change Processor State) instructions:"

306

Errors in exclusive access example code for CMSIS-CORE - No need to have "&" in front of variable when using __LDREX and __STREX functions. For example,

    __LDREXW(&Lock_Variable) should have been __LDREXW(Lock_Variable)

and

    status = __STREXW(1, &Lock_Variable);

should have been

    status = __STREXW(1, Lock_Variable);

315

Table 9.8, reset value of SysTick Reload Value Register, and table 9.9, reset value of SysTick Current Value Register:

In the architecture definition (ARMv7-M), the reset value of these two registers are unknown. However, in the actual implementation (in the current Cortex-M3 and Cortex-M4 processor designs), these two registers are reset to 0.

Therefore the reset values in these two table should be changed to unknown, with a footnote added to these two tables : " * Architecturally the reset values is unknown, but in actual processor design the register is reset as 0. But this is not guarantee that it will be the same in future versions."

329

Typo in comments in example code (near middle of page)

"ISB ; Execute and ISB after updating CONTROL" should be

"ISB ; Execute an ISB after updating CONTROL"

335

In example code

   B __cpp(SVC_Handler_C)

should have been

   B __cpp(SVC_Handler_main)

336

"For a system with only two tasks, the two tasks are executed alternatively, as shown in Figure 10.6."

should be

"For a system with only two tasks, the two tasks are executed alternately, as shown in Figure 10.6."

335

SVC with priority escalation lead to HardFault, not Usage Fault.

"Because of the exception priority model, you cannot use SVC inside an SVC handler (because the priority us the same as the current priority). Doing so will result in a HardFault exception. For the same reason, you cannot use SVC in the NMI handler or the HardFault handler."

356

"If the MPU is not enabled, the processor no MPU is present."

should be

"If the MPU is not enabled, it behaves as the processor has no MPU."

372

In C example, function "mpu_enable(uint32_t options)", there is a typo in the comment

void mpu_enable(uint32_t options)

{

MPU->CTRL = MPU_CTRL_ENABLE_Msk j options; // Enable the MPU

__DSB(); // Ensure MPU settings take effects

__ISB(); // Sequence instruction fetches using update settings

return;

}

375

Figure 11.6. Text in diagram has incorrect SRD values:

Task A's SRD should be 11100000

Task B's SRD should be 00000011

377

Table 11.2, Clarification in "Registers accesses"

Please note that in Cortex-M7 processors, the MPU registers are word access only. Half word and Byte accesses are supported in Cortex-M3 and Cortex-M4 but this is not an architectural requirement.

384

The Usage Fault exception can be caused by a wide range of factors:

"Execution of SVC when the priority Level of the SVC is the same or lower than current Level "

this scenario lead to a HardFault not a Usage Fault.

389

Section 12.4.5, first sentence should be:

"The programmer's model for the HardFault Status Register is shown in Table 12.6."

403

the code at the top:

 

  mrseq  r0, msp

  mrseq  r0, psp

 

should be:

 

  mrseq  r0, msp

 mrsne  r0, psp

423

Section 13.2, table 13.7 FPCCR description.

The description of USER (bit 1) has two issues:

  • Reset value should be 0, not “00”
  • The description text is incorrect (a copy and paste error). It should be:
    • 0 = Processor was in privileged state when the floating-point stack was allocated.
    • 1 = Processor was in unprivileged state when the floating-point stack was allocated.
425

Section 13.2.8, typo in 2nd paragraph:

FPFSCR should be FPDSCR.

449

Typo near bottom of the page:

"For readers who would like to have a brief verview" -- should be overview.

455

Figure 14.7

Second block on the botton left should be labelled ITM, not DWT.

480 Figure 14.20, typo in labels "Asynchornous FIFO" should be "Asynchronous FIFO".
482

Table 14.9, PID0 value in ROM table 0xC3 is only valid for Cortex-M3,

For Cortex-M4 it is 0xC4.

656

First line of section "20.4.3 Accessing special registers" contains outdated information:

"In the GNU toolchain, when accessing the special registers in assembly code, the name of the special registers must be in lower case". This is no longer the case, and has been fixed since 2007. See: Paul Brook - ARM uppercase MSR names

Therefore the text should be changed to : "In recent version of the GNU toolchain, when accessing the special registers in assembly code, the name of the special registers can be in ether lower case or upper case, but not a mixture of lower/upper case."

668

gcc inline assembly section - bottom of the page.

"In the code example, %0 is the first input parameter and %1 is the first output parameter." This sentence should be changed to "In the code example, %0 is the output parameter and %1 is the input parameter."

More discussions about this error is here.

718

Section 22.3, typo in description of q7

  • q7 - 8 bit fractional integers
  • q15 - 16 bit fractional integers
  • q31 - 32 bit fractional integers
  • f32 - 32 bit floating point
751

The illustration in Figure 23.4 mistakenly showing priority level of user (unprivileged) interrupt handler execute at user thread. While it is execute at user permission, priority level should be the same as the interrupt.

754

Example for re-entrant interrupt handler.

Two addition steps might be needed

1) to prevent a new re-entrant interrupt being triggered just before execution of SVC (I am still doing more check in this). To avoid the potential issue, set BASEPRI to the same level as the re-entrant interrupt (e.g. SysTick in this case) before SVC and clear BASEPRI inside the SVC Handler:

2) for Cortex-M4 with FPU, also need to trigger the deferred lazy stacking

__asm void SysTick_Handler(void)

{

#if (__CORTEX_M >= 0x04)

#if (__FPU_USED == 1)

  ; The following 3 lines are for Cortex-M4 with FPU only

  TST  LR, #0x10 ; Test bit 4, if zero, need to trigger stacking

  IT   EQ

  VMOVEQ.F32  S0, S0  ; Trigger lazy stacking stacking

#endif

#endif

  ; Now we are in Handler mode, using Main Stack, and

  ; SP should be Double word aligned

  MRS  R0, PSR

  PUSH {R0, LR}       ; Need to save PSR and LR in stack

  ...

SysTick_Handler_thread_pt

  BL    __cpp(Reentrant_SysTick_Handler)

  ; Block SysTick from being triggered just before SVC

  LDR  R0,=0xE000ED23 ; Address of SysTick priority level

  LDR  R0,[R0]

  MSR  BASEPRI, R0    ; Block SysTick from being triggered

  ISB                 ; Instruction Synchronisation Barrier

  SVC   0     ; Use SVC to return to original Thread

  B .       ; Should not return here

__asm void SVC_Handler(void)

{

  MOVS   R0, #0

  MSR    BASEPRI, R0  ; Enable SysTick again

  ISB    ; Instruction Synchronisation Barrier

#if (__CORTEX_M >= 0x04)

#if (__FPU_USED == 1)

  ; The following 3 lines are for Cortex-M4 with FPU only

  TST  LR, #0x10 ; Test bit 4, if zero, need to trigger stacking

  IT      EQ

  VMOVEQ.F32  S0, S0  ; Trigger lazy stacking stacking

#endif

#endif

  ; Extract SVC number

  TST    LR, #0x4 ; Test EXC_RETURN bit 2

  ITE    EQ ; if

  ...

Please also note that the current code can only work if the re-entrant interrupt has the lowest priority compared to other interrupt sources.

e6, e7

Appendix A (A.2)

Q bit is not set for the following instructions: QADD8, QADD16, QASX, QSUB8, QSUB16, QSAX,

UQADD8, UQADD16, UQSUB8, UQSUB16, UQASX, UQSAX

e18 Figure B.4 - Q bit is not set by QADD16
e19 Figure B.5 - Q bit is not set by QADD8
e22 Figure B.8 - Q bit is not set by QSUB16
e23 Figure B.9 - Q bit is not set by QSUB8
e24 Figure B.10 - Q bit is not set by QASX
e25 Figure B.11 - Q bit is not set by QSAX
e69

Figure B.55 - Caption of the figure should be SMLALDX

e74

Figure B.60 - incorrect add / subtract path. It should be:

SMLSLD.png
e75

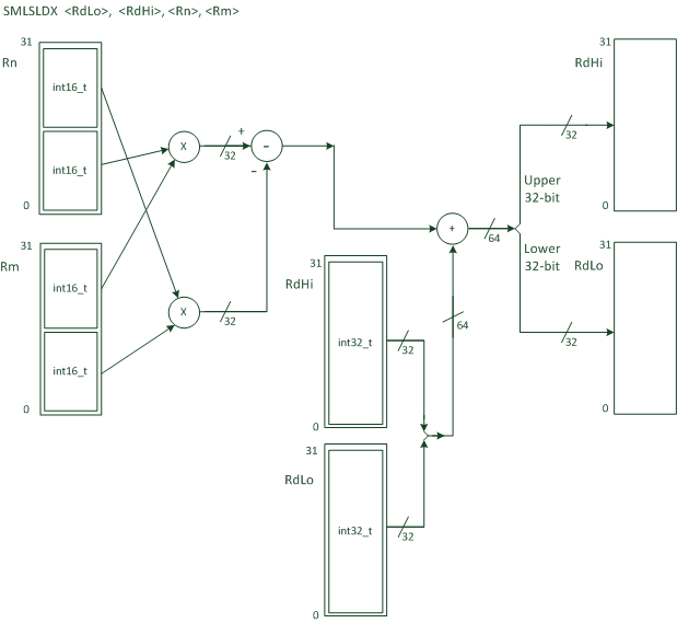
Figure B.61, incorrect data routing in illustration. It should be

SMLSLDX.png
e76 to e79 Figure B.63~B.68, the ROR #imm should be 0/8/16/24, not 8/16/32.
e85 Figure B.74 - the instruction above the figure should be "USUB16 ... " instead of "USUB168 ...".
e93 Figure B.84 - Q bit is not set by UQADD16
e94 Figure B.85 - Q bit is not set by UQADD8
e95 Figure B.86 - Q bit is not set by UQSUB16
e96 Figure B.87 - Q bit is not set by UQSUB8
e97

Figure B.88 - Q bit is not set by UQASX

Wrong diagram used - QASX rather then UQASX. The correct one is as below:

UQASX.jpg
e98 Figure B.89 - Q bit is not set by UQSAX
e101 to e104 Figure B.93~B.98 - the ROR #imm should be 0/8/16/24, not 8/16/32.
e130 Table F.9 Width of VECTPENDING and VECTACTIVE incorrect.

20:12 VECTPENDING

8:0 VECTACTIVE

Bit 21 and bit 9 are reserved.

(Same issue for table 7.17 on page 261)
e140

Table F.28, reset value of SysTick Reload Value Register, and table F.29, reset value of SysTick Current Value Register:

In the architecture definition (ARMv7-M), the reset value of these two registers are unknown. However, in the actual implementation (in the current Cortex-M3 and Cortex-M4 processor designs), these two registers are reset to 0.

Therefore the reset values in these two table should be changed to unknown, with a footnote added to these two tables : " * Architecturally the reset values is unknown, but in actual processor design the register is reset as 0. But this is not guarantee that it will be the same in future versions."

Note: Due to the size of the book, the publisher had decided to remove the appendix in paper copies and put it on the web. This is now available for download on the Elsevier's website.

The Definitive Guide to the ARM Cortex-M3, 2nd edition

Page Descriptions
29 (3.2.1) Example for MRS  and  MSR: EPSR cannot be read. So you can only get 0 when executing "MRS  r0, EPSR"
49 (table 4.6), 53 MVN description: Should be "Move NOT" rather than "Move negative"
59

Table 4.21 text alignment issues:

"ASRRd, Rn" should be "ASR    Rd, Rn"

"LSLRd, #immed" should be "LSL    Rd, #immed"

"LSLRd, Rn" should be "LSL    Rd, Rn"

107 "Internet Protocol providers" should be "IP (Intellectual Property) providers" (I blame the editor for this one )
138

Section 8.3 code example to set the priority to 0xC0:

NVIC_SetPriority(7, 0xC0) should have been

NVIC_SetPriority(7, 0xC)

Note: The CMSIS call internally shift the priority level to implemented bits.

142

Table 8.12 SYSTICK Calibration Value Register

TENMS field should be RO (read only), not R/W (read/write)

178

Example code (int LockDeviceA(void)):

if (__LDREXW(&DeviceALocked) = 0) {

Should be

if (__LDREXW(&DeviceALocked) == 0) {

205 Example code for non-base thread enable need to be updated to handle double word stack alignment correctly (see example code for the new Cortex-M3/M4 book).
249 Table 15.1, C_HALT bit is reset by system reset, not power on reset.
250

Foot note for table 15.2

"The control bit in DHCSR..." should be "The control bit in DEMCR..."

262 First paragraph: "Text Data Output (TDO)" should be "Test Data Output (TDO)".
281 Figure 17.5 "0.9 DMIP/MHz" should be "0.9 DMIPS/MHz"
305

Section 19.6 Using unsupported instructions

".word" should be changed to ".inst"

355

The following description of carry bit is incorrect:

"A carry occurs

• If the result of an addition is greater than or equal to 2^32

• If the result of a subtraction is positive or zero

• As the result of an inline barrel shifter operation in a move or logical instruction."

The correct description is:

"C is set in one of four ways:

  • For an addition, including the comparison instruction CMN, C is set to 1 if the addition produced a carry (that is, an unsigned overflow), and to 0 otherwise.
  • For a subtraction, including the comparison instruction CMP, C is set to 0 if the subtraction produced a borrow (that is, an unsigned underflow), and to 1 otherwise.
  • For non-addition/subtractions that incorporate a shift operation, C is set to the last bit shifted out of the value by the shifter.
  • For other non-addition/subtractions, C is normally left unchanged (but see the individual instruction descriptions for any special cases)."

(Note: this error originated from ARM documentation - a defect has been raised)

410

Table D.6 SYSTICK Calibration Value Register

TENMS field should be RO (read only), not R/W (read/write)
415

Table D.23 Usage Fault Status Register

UNALIGNED bit description. The text said it can only be set if UNALIGN_TRP is set. This is incorrect. It can be set if an unaligned transfer is attempted for instructions that doesn't support unaligned transfers (e.g. LDMIA/STMIA).

428 Table E.6: DEBUGEVF should be DEBUGEVT

The Definitive Guide to the ARM Cortex-M3, 1st edition

Most of the most issues found are documented in this PDF.. Please so see the errors in the second edition.

The Definitive Guide to the ARM Cortex-M0 and Cortex-M0+, 2nd edition

Page Descriptions
616

gcc inline assembly section - text after example code.

"In the code example, %0 is the first input parameter and %1 is the first output parameter." This sentence should be changed to "In the code example, %0 is the output parameter and %1 is the input parameter."

More discussions about this error is here.

The Definitive Guide to the ARM Cortex-M0, 1st edition

(to be added)

Page Descriptions
4 In figure 1.1 for processor IP there's a typo of Mail instead of Mali
30

Table 3.2, second row

0x90000000 + 0x90000000, result should be 0x20000000 (not 0x30000000)

30

Typo in equations:

// Calculating Z = X + Y, where X, Y and Z are all 64-bit

Z[31:0] = X[31:0] + Y[31:0]; // Calculate lower word addition, carry flag get updated

Z[63:32] = X[63:32] + Y[63:32] + Carry; // Calculate upper word addition

40

Table 4.4, end of row 2 (<device>.h) descriptions:

"The actual filtername depends on the device." should be "The actual filename depends on the device."

78 Table 5.3 : In GNU Assembler, instruction should be delared using .inst rather than .word
87

Notes for PUSH instructions incorrectly described register layout ordering.

For PUSH {<Ra>, <Rb>,...} instruction:

SP is first updated to new SP value, and then:

memory[new_SP    ] = Ra,

memory[new_SP+4] = Rb,

...

(The order of the register content is based on register's number, i.e. Lower register is push to the lower address in the stack).

121

Figure 6.8 - On page 121 in figure 6.8 "simple unsigned integer square root function" the diagram shows that when the check for "N = 0" fails the flow returns to "M = 0" which is incorrect.  The program flow should loop around to the step labelled "M = M + N". (Thanks Brendan M for pointing this out).

fig_6_8_sqrt_correction.jpg
137

Last line of this page, the abbreviation of Write Back Write Allocate should be WBWA, not WBWT.

146

Figure 8.3:

Typo in vector table : "Had Fault vector" should be "HardFault Vector"

170

Figure 9.4 : Wrong diagram - It is duplicated from figure 9.3. The correct image should be:

fig_9_4_interrupt_pending_sw_clear.jpg

Figure 9.4 : Interrupt pending status is cleared and is not taken by the processor.

186

At the bottom of the page, the last statement is incorrect. The correct descriptions should be:

"The SysTick Calibrate Value Register can be used to provide information for calculating the desired reload value for the SysTick. If a timing reference is available on the microcontroller, the TENMS field in the register may provide the tick count for 10 milliseconds. In some Cortex-M0 microcontrollers a reference value is not available. Also some microcontrollers do not have an external reference clock source for the SysTick timer, in such case the NOREF bit is set to one to reflect this."

327

Example code for putting LPC1114 in low power mode.

The bit definition for LPC_SYSCON->PDSLEEPCFG  is wrong in the code. You can program it as:

  LPC_SYSCON->PDSLEEPCFG = 0x000018BF;  // WD osc on, BOD off

Anonymous

Top Comments

  • Jerome Decamps - 杜尚杰
    Offline Jerome Decamps - 杜尚杰 over 5 years ago +1
    Joseph Yiu That's what I call a customer service of quality! Admit his mistakes is a sign of great intelligence ;) Good work!
  • Joseph Yiu
    Offline Joseph Yiu over 8 years ago

    (Updated - checked that memory access sequence in 8.13 is correct).

    Sorry, my mistake on the previous reply. The sequence in figure 8.13 is "unstacking", which is separated from "stacking" sequence in figure 8.12.  And the sequence shown in figure 8.13 is correct

    But in any case I agree that the current daigram can be a bit confusing and I will try to improve this in the next edition.

    regards,

    Joseph

    • Cancel
    • Up 0 Down
    • Reply
    • More
    • Cancel
  • Joseph Yiu
    Offline Joseph Yiu over 8 years ago

    Thanks for reporting this. Yes, the timing order in figure 8.13 isn't right. I will update the diagram for the next release. As you said, I might just show a block of 8 registers and make it look like the stack frame layout.

    regards,

    Joseph

    • Cancel
    • Up 0 Down
    • Reply
    • More
    • Cancel
  • Jeremy Hsiao
    Offline Jeremy Hsiao over 8 years ago

    Hi Joseph,

    About flow diagram of Figure 8.13 at page 156 of "The Definitive Guide to the ARM Cortex-M0" (below left), would it be better to place "xPSR" after "Return Address (PC)", not before "R0"?

    Because it would be consistent with Fig 8.12 and with description at B1-230&231 of ARMv6-M Architectural Reference Manual (below right).

    info.jpg
    • Cancel
    • Up 0 Down
    • Reply
    • More
    • Cancel
  • Peter Harris
    Offline Peter Harris over 8 years ago

    The architecture manual should be available - you will need to register and agree to the license terms - but anyone can sign up. If you follow the download link Alban mentions above and click the "register for an account" that should give you access.

    HTH,
    Pete

    • Cancel
    • Up 0 Down
    • Reply
    • More
    • Cancel
  • Alban Rampon
    Offline Alban Rampon over 8 years ago

    Hello, dr.obscure, the public documentation is available in Infocenter. Not all documentation is public and some may require an NDA.

    Unfortunately, the ARMv6-M Architectural Reference Manual is one of them and its infocenter page links to a PDF behind login, and it mentions that it is only available to customers.

    • Cancel
    • Up 0 Down
    • Reply
    • More
    • Cancel
<>
Architectures and Processors blog
  • How Arm is making it easier to build platforms that support Confidential Computing

    Mark Knight
    Mark Knight
    With new open-source patches for the Realm Management Extension (RME) now available, this blog explores latest developments and techniques for confidential computing on Arm.
    • April 28, 2023
  • Apache Arrow optimization on Arm

    Yibo Cai
    Yibo Cai
    This blog introduces Arm optimization practices with two solid examples from Apache Arrow project.
    • February 23, 2023
  • Optimizing TIFF image processing using AARCH64 (64-bit) Neon

    Ramin Zaghi
    Ramin Zaghi
    This guest blog shows how 64-bit Neon technology can be used to improve performance in image processing applications.
    • October 13, 2022